Main Content

Results for

After repairing the power supply of a big water buffalo PC150NCA, now all the parts found to be broken are replaced, but the power-on output 12V is only 4.2V. The original power supply block is UC3843B, which is not sold locally. I can only buy a UC3843A replacement . I don’t know if the low output voltage has anything to do with this (the optocoupler and the 431 voltage regulator block have also been replaced)

Rose Li
Rose Li
Last activity on 11 Nov 2021

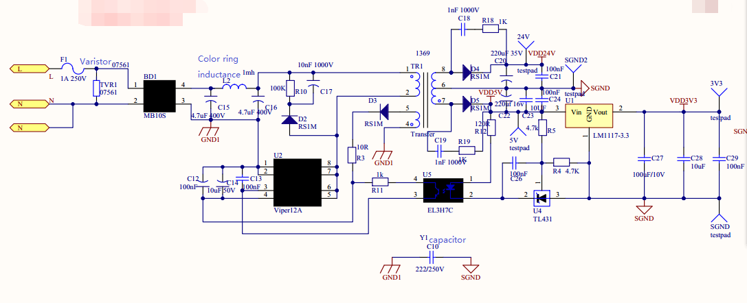
With the switching power supply made by VIPER22A scheme , the 5V output always has noise, and the ripple exceeds 200MV after loading. How to change it? 1. 220VAC input, two outputs, 24V and 5V output are noisy, the ripple after 5V load is more than 200MV, 5V is connected with an LDO to 3.3V, and the measured 3.3V is also noisy, and the LDO heats up seriously. Change The LDO remains unchanged. 2. It is suspected that the load current is large, but I changed a circuit board with the same scheme and found that there is no noise. Although there are ripples, it is not very hot. 3. In addition, directly use a 5V adapter to convert to 3.3V through the same LDO. problem. How to change the device in this figure? 4. For hardware novices, the transformer will not be changed temporarily, and I hope to improve it by adjusting other devices.