slice
Description
Examples
Create pcbComponent object from rfpcb catalog object - in this example a coupled microstripline filter catalog object is used. Note that solver type must be specified MoM for slice function and 2-D solver to function.
cfilter = pcbComponent(coupledMicrostripLine(Conductor=metal('copper')))cfilter =
pcbComponent with properties:
Name: 'Coupled Line Filter'
Revision: 'v1.0'
BoardShape: [1×1 antenna.Rectangle]
BoardThickness: 0.0016
Layers: {[1×1 antenna.Polygon] [1×1 dielectric] [1×1 antenna.Rectangle]}
FeedFormat: 'FeedLocations'
FeedLocations: [4×4 double]
FeedDiameter: 0.0026
ViaLocations: []
ViaDiameter: []
FeedViaModel: 'strip'
Conductor: [1×1 metal]
Tilt: 0
TiltAxis: [0 0 1]
Load: [1×1 lumpedElement]
SolverType: 'MoM'
IsShielded: 0
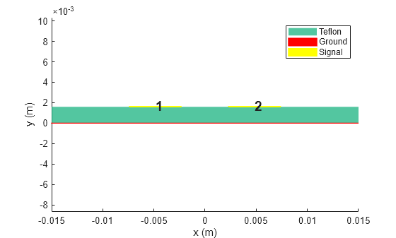
Use slice function on pcbComponent to create pcb2D object. Visualize object, which has two signal traces in this case. All signal traces must be specified within a single cell. Note that the 2-D field solver's coordinate axes convention differs from the convention used for 3-D PCB structures: The y-axis runs in a vertical direction through layers of the 2D structure, with y=0 corresponding to the bottom of the PCB structure; the x-axis runs perpendicular to the y-axis and direction of signal propagation.
pcb2d = slice(cfilter)
pcb2d =
pcb2D with properties:
Name: 'MyPCB2D'
BoardWidth: 0.0300
BoardCenter: 0
Layers: {[1×2 trace2D] [1×1 dielectric] [1×1 trace2D]}
show(pcb2d)

Calculate s parameters and RLGC properties at 1.9 GHz.
spar = sparameters(pcb2d,1.9e9)
spar =
sparameters with properties:
Impedance: 50
NumPorts: 4
Parameters: [4×4 double]
Frequencies: 1.9000e+09
spar.Parameters
ans = 4×4 complex
0.0042 + 0.0203i 0.0255 - 0.0041i -0.6235 + 0.1163i 0.1353 + 0.7190i
0.0255 - 0.0041i 0.0042 + 0.0203i 0.1353 + 0.7190i -0.6235 + 0.1164i
-0.6235 + 0.1163i 0.1353 + 0.7190i 0.0042 + 0.0203i 0.0255 - 0.0041i
0.1353 + 0.7190i -0.6235 + 0.1164i 0.0255 - 0.0041i 0.0042 + 0.0203i
pcb2Dproperties = rlgc(pcb2d,1.9e9); R2D = pcb2Dproperties.R
R2D = 2×2
2.6930 0.1773
0.1773 2.6930
L2D = pcb2Dproperties.L
L2D = 2×2
10-6 ×
0.2234 0.0141
0.0141 0.2234
G2D = pcb2Dproperties.G
G2D = 2×2
10-3 ×
0.1824 0.0008
0.0008 0.1824
C2D = pcb2Dproperties.C
C2D = 2×2
10-10 ×
0.9041 -0.0281
-0.0281 0.9041
Input Arguments
Input specified as pcbComponent object.
Example: pcbobj =
pcbComponent(coupledMicrostripLine(Conductor=metal('copper')))
Data Types: string
Name-Value Arguments
Example: [-0.02 0.004]
Specify optional pairs of arguments as
Name1=Value1,...,NameN=ValueN, where Name is
the argument name and Value is the corresponding value.
Name-value arguments must appear after other arguments, but the order of the
pairs does not matter.
x1, y1 coordinates of the first cut line end point specified in meters.
Example: [-0.02 0.004] places end point at coordinates
x1 = -0.02, y1 =
0.004 meters.
Data Types: double
x2, y2 coordinates of second cut line end point, specified in meters.
Example: [0.02 0.004] places end point at coordinates
x2 = 0.02, y2 =
0.004 meters.
Data Types: double
Output Arguments
Output returned as pcb2D
object.
Version History
Introduced in R2026a
See Also
MATLAB Command
You clicked a link that corresponds to this MATLAB command:
Run the command by entering it in the MATLAB Command Window. Web browsers do not support MATLAB commands.
Select a Web Site
Choose a web site to get translated content where available and see local events and offers. Based on your location, we recommend that you select: .
You can also select a web site from the following list
How to Get Best Site Performance
Select the China site (in Chinese or English) for best site performance. Other MathWorks country sites are not optimized for visits from your location.
Americas
- América Latina (Español)
- Canada (English)
- United States (English)
Europe
- Belgium (English)
- Denmark (English)
- Deutschland (Deutsch)
- España (Español)
- Finland (English)
- France (Français)
- Ireland (English)
- Italia (Italiano)
- Luxembourg (English)
- Netherlands (English)
- Norway (English)
- Österreich (Deutsch)
- Portugal (English)
- Sweden (English)
- Switzerland
- United Kingdom (English)