Main Content

detectability

Radar detectability factor

Since R2021a

    Description

    D = detectability(PD,PFA) returns the detectability factor of a single radar pulse given the probability of detection PD and probability of false alarm PFA.The function assumes that you are using a square-law detector and a nonfluctuating target.

    D = detectability(PD,PFA,N) returns the detectability factor using the number of pulses for noncoherent integration N. .The function assumes that you are using a nonfluctuating target.

    D = detectability(PD,PFA,N,SW) returns detectability factor using the Swerling case number SW. The function assumes you are using a chi-square distributed target.

    example

    Examples

    collapse all

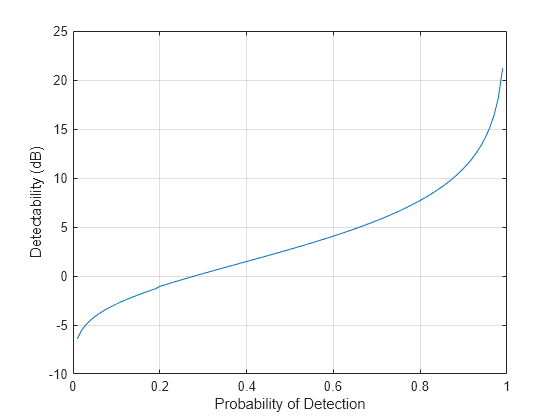
    Calculate the detectability factor for a Swerling 1 case target. Assume a probability of detection from 0.01–0.99, probability of false alarm of 1e-6, and 24 received pulses.

    PFA = 1e-6; 
    PD = 0.01:0.01:0.99;
    N = 24;  
    D = detectability(PD,PFA,N,'Swerling1');       

    Plot the detectability factor.

    plot(PD,D)
    xlabel('Probability of Detection');
    ylabel('Detectability (dB)');
    grid on

    Figure contains an axes object. The axes object with xlabel Probability of Detection, ylabel Detectability (dB) contains an object of type line.

    Input Arguments

    collapse all

    Probability of detection, specified as a positive scalar in the range (0,1) or as a length-J vector with each element in the range (0,1).

    Probability of false alarm, specified as a positive scalar in the range (0,1) or as a length-K vector with each element in the range (0,1).

    Number of pulses for noncoherent integration, specified as a positive scalar.

    Swerling case number, specified as one of these

    • 'Swerling0'

    • 'Swerling1'

    • 'Swerling2'

    • 'Swerling3'

    • 'Swerling4'

    • 'Swerling5'

    Output Arguments

    collapse all

    Detectability factor, returned as a J-by-K matrix in dB with rows corresponding to the number of elements in PD and columns corresponding to the number of elements in PFA.

    Algorithms

    collapse all

    Extended Capabilities

    expand all

    C/C++ Code Generation
    Generate C and C++ code using MATLAB® Coder™.

    Version History

    Introduced in R2021a