intersect
Intersection of polyshape objects or intersection of line
segment with polyshape
Syntax
Description
[
also returns vertex mapping information from the vertices in
polyout,shapeID,vertexID] = intersect(poly1,poly2)polyout to the vertices in poly1 and
poly2. The intersect function only
supports this syntax when poly1 and poly2 are
scalar polyshape objects.
The shapeID elements identify whether the corresponding vertex
in polyout originated in poly1,
poly2, or was created from the intersection.
vertexID maps the vertices of polyout to
the vertices of poly1, poly2, or the
intersection.
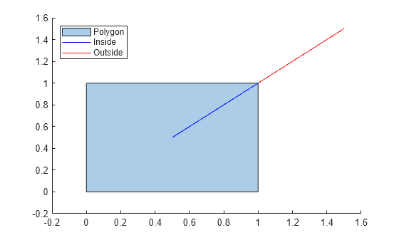
[
returns the line segments of in,out] = intersect(poly1,lineseg)lineseg that are inside and outside
of poly1. The matrix lineseg has two columns.
The first column defines the x-coordinates of the line segments
and the second column defines the corresponding
y-coordinates.
intersect supports this syntax only when
poly1 is a scalar polyshape and
lineseg contains no self-intersections.
___ = intersect(___,
specifies options using one or more name-value arguments in addition to any of the
input argument combinations in previous syntaxes. You can use any of the output
argument combinations in previous syntaxes. For example, Name=Value)polyout =
intersect(poly1,poly2,Simplify=false) returns a
polyshape object whose vertices have not been modified
regardless of intersections or improper nesting.






