Boost Converter
Version 1.0.0 (25.7 KB) by
Monowar Hossain
This project develops a boost converter that you may use in your project.
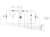
This small project design a boost converter (DC-DC) with the specifications of Po=27W, Vo=40 V, Vd=28V, Fs=35 kHz, Ripple 2%.
Cite As
Monowar Hossain (2026). Boost Converter (https://uk.mathworks.com/matlabcentral/fileexchange/75313-boost-converter), MATLAB Central File Exchange. Retrieved .
MATLAB Release Compatibility
Created with
R2019b
Compatible with any release
Platform Compatibility
Windows macOS LinuxTags
Community Treasure Hunt
Find the treasures in MATLAB Central and discover how the community can help you!
Start Hunting!Discover Live Editor
Create scripts with code, output, and formatted text in a single executable document.
| Version | Published | Release Notes | |
|---|---|---|---|
| 1.0.0 |
