You are now following this Submission
- You will see updates in your followed content feed
- You may receive emails, depending on your communication preferences
Hi everyone,
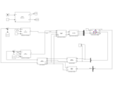
I am trying to develop an FOC algorithm (see screenshots attached) using the Motor Control Blockset in Simulink but I am getting the following errors (see screenshot attached). I don't know waht I am doing wrong since I fed my d and q currents to my Discrete PI controllers and fed the results straight into my Inverse Park Transform. I don't know how to solve this and any help would be greatly appreciated.
Cite As
jefazo jefazo (2026). FOC Simulink (MATLAB 2020a) Errors (https://uk.mathworks.com/matlabcentral/fileexchange/75028-foc-simulink-matlab-2020a-errors), MATLAB Central File Exchange. Retrieved .
General Information
- Version 1.0.0 (25.8 KB)
MATLAB Release Compatibility
- Compatible with any release
Platform Compatibility
- Windows
- macOS
- Linux
| Version | Published | Release Notes | Action |
|---|---|---|---|
| 1.0.0 |
