MATLAB implementation of a Predictor-Corrector Scheme for Solving Nonlinear Delay Differential Equations of Fractional Order
https://github.com/zhufang9819/PredictorCorrector-FracDiffEq
You are now following this Submission
- You will see updates in your followed content feed
- You may receive emails, depending on your communication preferences
This repository contains the unofficial MATLAB implementation of the algorithm presented in the paper "A Predictor-Corrector Scheme For Solving Nonlinear Delay Differential Equations Of Fractional Order" by Bhalekar and Daftardar-Gejji.
The codebase is divided into three folders, corresponding to examples from Section 4 of the paper, titled "example1", "example2", and "example3".
This implementation employs a predictor-corrector method for solving nonlinear delay differential equations of fractional order, as outlined in the referenced paper. Each example folder contains three MATLAB scripts: main.m, fde_system.m, and plots.m.
-
fde_system.m: Defines the fractional order differential equations system. -
main.m: The main script for setting parameters and solving the equations. -
plots.m: Visualizes the results.
-
example1/: Code for Example 4.1 from the paper. -
example2/: Code for Example 4.2. -
example3/: Code for Example 4.3.
Each folder includes:
-
main.m: Main executable script. -
fde_system.m: Function defining the equations. -
plots.m: Script for plotting results.
- MATLAB version 2022a (likely compatible with other versions as the implementation doesn't rely on specific new features of MATLAB).
To run an example:
- Navigate to the desired example folder (e.g.,
example1). - Run the
main.mscript in MATLAB. - The script will use
fde_system.mfor equation definitions andplots.mfor visualizing results.
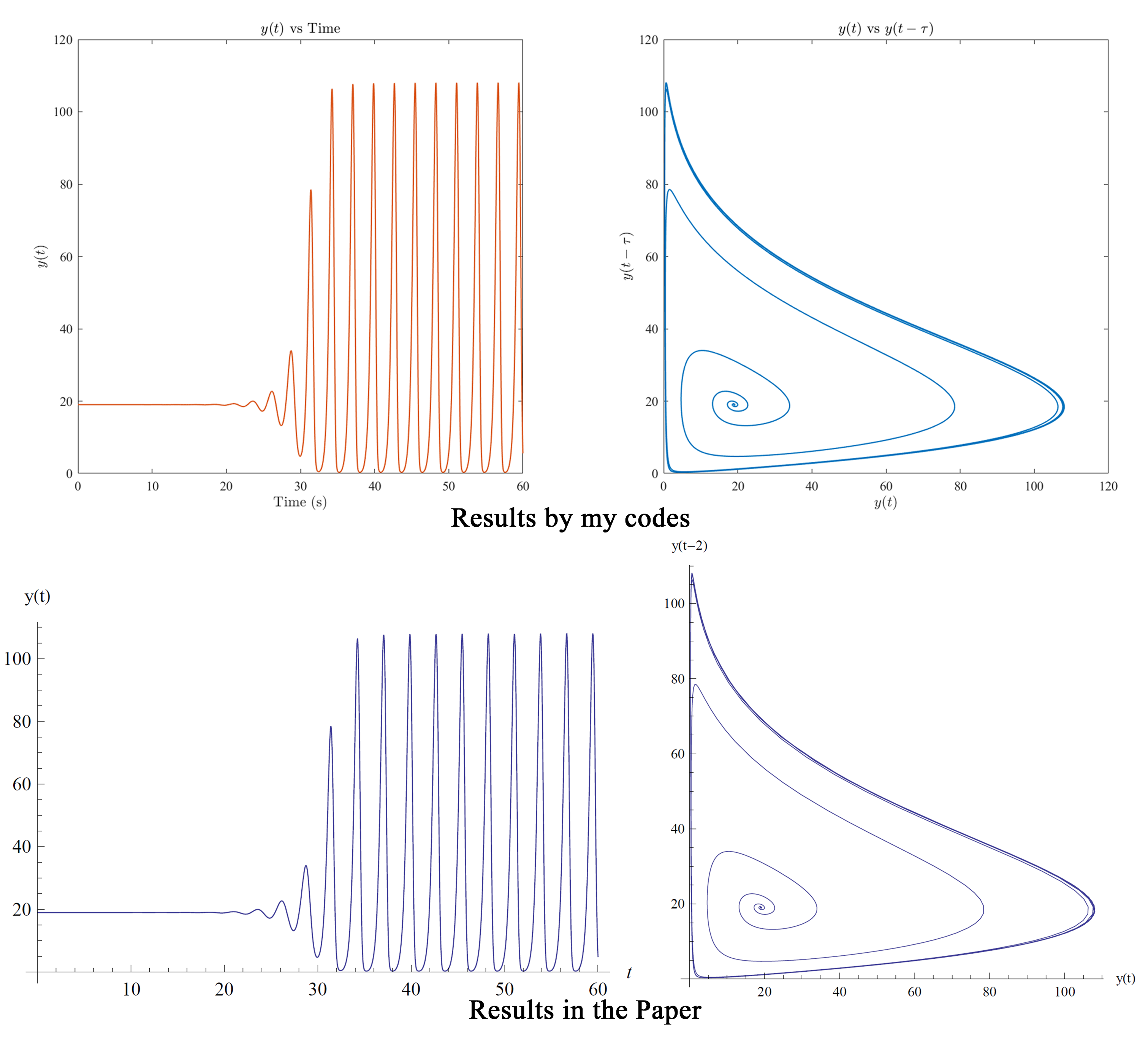
Here is a visual comparison of some paper results and the results of my code:

Contributions, issues, and feature requests are welcome. Please check the issues page if you want to contribute.
The algorithm implemented in this repository is based on the following paper:
Bhalekar, S.; Daftardar-Gejji, V. A predictor-corrector scheme for solving nonlinear delay differential equations of fractional order. J. Fract. Calc. Appl. 2011, 1, 1–9.
This project is licensed under the MIT License - see the LICENSE file for details.
Cite As
Frank Zhu (2026). PredictorCorrector-FracDiffEq (https://github.com/zhufang9819/PredictorCorrector-FracDiffEq), GitHub. Retrieved .
General Information
- Version 1.0.0 (4.75 MB)
-
View License on GitHub
MATLAB Release Compatibility
- Compatible with any release
Platform Compatibility
- Windows
- macOS
- Linux
Versions that use the GitHub default branch cannot be downloaded
| Version | Published | Release Notes | Action |
|---|---|---|---|
| 1.0.0 |
