Transmit and Receive Signals Using BRAM on RFSoC Template
The Transmit and Receive Signals Using BRAM on RFSoC template provides a reference model for developing communication and radar applications that use BRAM on RFSoC devices. This template serves as a starting point for designing your own transmitter and receiver algorithms and deploying them on RFSoC hardware. You can use this template to emulate waveforms, analyze signals, capture live radio frequency (RF) samples, and perform offline analysis. Before validating the receiver device under test (DUT), you can validate the receive path functionality of the RF Data Converter block by bypassing the receiver DUT in the template model.

Create SoC Model Using Template
To get started with the SoC model for designing an RFSoC-enabled communication or radar application, create a project by using the template.
On the MATLAB® Home tab, click Simulink. Alternatively, at the command line, enter:
simulink
On the Simulink® Start Page, scroll down to the SoC Blockset Support Package for AMD FPGA and SoC Devices section. Select the Transmit and Receive Signals Using BRAM on RFSoC template and save the project. A project folder opens in your workspace containing:
soc_tansreceiveWithBRAM.slx— SoC model for the project.soc_transreceiveWithBRAM_init.m— File containing the initialization function for the model. This function sets the model-wide parameters derived based on the specified sample rate.soc_transreceiveWithBRAM_io.m— Host interface script for the SoC design. This script contains the DUT ports and interface mapping information. Use this script to access the board memory, DUT registers, and AXI4-Stream interfaces from MATLAB. For more information about the host interface script, see Host Interface Script Files (HDL Coder).

In the
soc_tansreceiveWithBRAM.slxmodel, in theTransmit and Receivesubsystem, navigate to the subsystems markedTx DUTin theTx Pathsubsystem, orRx DUTin theRx Pathsubsystem. These subsystems are highlighted for easy detection. Replace the template blocks with your own algorithm model.Add your transmitter and receiver algorithms in the transmitter and receiver DUTs, respectively, in the
Trasmit and Receivesubsystem.
Required Products
DSP HDL Toolbox™
DSP System Toolbox™
HDL Coder™
SoC Blockset™ Support Package for AMD FPGA and SoC Devices
Template Structure
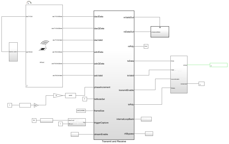
In the Transmit and Receive Signals Using BRAM on RFSoC template, the RF Data
Converter block connects the Transmit and Receive
subsystem and provides an RF I/O interface. The Transmit and Receive
subsystem implements the transmitter and receiver algorithms.
Transmit Path
The Tx Path subsystem includes the Tx DUT and
BRAM Transmit Repeat subsystems and connects to the
digital-to-analog converter (DAC) in the RF Data Converter block.
The
Tx DUTsubsystem generates a sinusoidal waveform by using the NCO block and sends it to the DAC.The
BRAM Transmit Repeatsubsystem reads stored waveform samples from BRAM and repeatedly sends them to the DAC by using transmit repeat logic.
The transmitted data comes from either the BRAM data or the NCO-generated
sine wave, based on the txModeSel control input port. A multiport
switch selects the appropriate source and forwards it to the FIR
Interpolator block, which upsamples the signal before sending it to the
DAC.
This template stores a simple sine waveform in BRAM by default. You can write any
custom waveform to BRAM by using the soc_transreceiveWithBRAM_io.m
script. Make sure that the number of samples you write matches the BRAM storage
size.
In the RF Data Converter block:
The DAC interpolates the input data by the factor specified in the block mask.
The DAC output is looped back to the analog-to-digital converter (ADC) input.
The ADC decimates the input data by the factor specified in the block mask and outputs it to the receive path.
Receive Path
The Rx Path subsystem receives RF data from the ADC and downsamples it by
using the FIR Decimator block before sending it to the Rx
DUT and BRAM Trigger Capture subsystems.
The
Rx DUTsubsystem implements the receiver algorithm (a simple pass-through in this template).The
BRAM Trigger Capturesubsystem writes the incoming data to BRAM by using trigger and capture logic.
The Rx Bypass subsystem selects the data forwarded to
the receiver output. It chooses either the BRAM data or the Rx DUT
output based on the value of the rxBypass control input port. Before
validating the receiver DUT, you can validate the receive path functionality of the
RF Data Converter block by bypassing the Rx DUT
subsystem. The frameSize input port specifies the size of the data to
read from BRAM.
Customization and RF Configuration
Use this template as a starting point and replace the Tx DUT and
Rx DUT subsystems in the Tx Path and
Rx Path subsystems, respectively, with your own transmitter and
receiver algorithms.
The RF Data Converter block in this template is configured with:
A custom RF interface consisting of one DAC (dacT1Ch2) and one ADC (adcT0Ch0)
An I/Q digital interface
Two samples per clock cycle
A looped-back RF path
If you want to use different data for the receiver, you can remove the loop back and provide your desired input data to the ADC.
Plotting and Analysis
The template reads the received data from the Transmit Receive subsystem
and performs additional processing in the PlotData subsystem.
To view simulation results, double-click the Time Scope block.
To plot received data, double-click the receiverData block.
Modify Project
Modify Transmitter DUT
In the soc_tansreceiveWithBRAM.slx model, in the Transmit and
Receive subsystem, open the Tx Path subsystem. The
Tx DUT subsystem represents user code and is highlighted in
green. Replace the NCO Tone block located in the Tx
DUT subsystem with your desired transmitter algorithm.

Modify Receiver DUT
In the soc_tansreceiveWithBRAM.slx model, in the Transmit and
Receive subsystem, open the Rx Path subsystem. The
Rx DUT subsystem represents user code and is highlighted in
green. Replace the Rx Algorithm block located in the Rx
DUT subsystem with your desired receiver algorithm.
