Analyze a Single Pendulum
This example shows how to analyse the dynamic response of a single pendulum. You can learn how to measure the rotation, add damping, and apply torques for the revolute joint. For more information about multibody dynamics simulations, see Multibody Dynamics. You can create a set of phase plots for the joint by using MATLAB® commands with the motion outputs.

First, create the simple pendulum model in Model a Simple Pendulum. By adding forces and torques to this model, you incrementally change the pendulum from undamped and free to damped and driven. The forces and torques that you apply include:
Gravitational force (Fg) — Global force that acts on every body in direct proportion to its mass, which you specify in terms of the acceleration vector g. You specify this vector using the Mechanism Configuration block.
Joint damping (Fb) — Internal torque between the pendulum and the joint fixture which you parameterize in terms of a linear damping coefficient. You specify this parameter using the Revolute Joint block that connects the pendulum to the joint fixture.
Actuation torque (FA) — Driving torque between the pendulum and the joint fixture, which you specify directly as a Simscape™ physical signal using the Revolute Joint block that connects the pendulum to the joint fixture.
Output Sensing Information for the Pendulum Motion
First, update the SimplePendulum model to output position
and velocity data, then output this data to the MATLAB base workspace.
Open the
SimplePendulummodel that you created in tutorial Model a Simple Pendulum.In the Z Revolute Primitive (Rz) > Sensing section of the Revolute Joint block dialog box, select the following parameters:
Position
Velocity
The block exposes two additional physical signal ports, q and w, that output the angular position and velocity of the pendulum with respect to the world frame.
Add these blocks to the model. You use the blocks to output the joint position and velocity to the MATLAB base workspace.
Library Block Quantity Simscape > Utilities PS-Simulink Converter 2 Simulink > Sinks To Workspace 2 Change the Variable name parameters in the To Workspace block dialog boxes to
qandw. These variables make it easy to identify the joint variables that the To Workspace blocks output during simulation—position, through the Revolute Joint block port q, and velocity, through the Revolute Joint block port w. To remove the keyword,out, from the variable names, on the Modeling tab of the Simulink® Toolstrip, click Model Settings, then select Data Import/Export and clear the Single simulation output parameter.Connect the blocks as shown in the figure. Ensure that the To Workspace block with the variable name
qconnects, through the PS-Simulink Converter block, to the Revolute Joint block port q, and that the To Workspace block with variable namewconnects to the Revolute Joint block port w.
Change the value of the Vector format parameter to
1-D arrayfor both PS-Simulink Converter blocks. Set the Output signal unit parameter todeganddeg/sfor the PS-Simulink Converter blocks connected to port q and port w respectively.Save the model under a different name, such as
SimplePendulumAnalysis.
Analyze Undamped Pendulum
Run the simulation. Multibody Explorer opens with a 3-D animation of the simple pendulum model.
Plot the joint position and velocity with respect to time by entering the following code at the MATLAB command prompt:
The figure shows the resulting plot.figure hold on plot(q) plot(w)
Plot the joint angular velocity with respect to the angular position by entering this code at the MATLAB command prompt.
The result is the phase plot of the joint that corresponds to a starting position of zero degrees with respect to the horizontal plane.figure plot(q.data, w.data) xlabel('θ (deg)') ylabel('ω (deg/s)')

Try simulating the model using different starting angles. In the Z Revolute Primitive (Rz) > State Targets section, under Specify Position Target, specify the Value parameter of the Revolute Joint block dialog box. This figure shows a compound phase plot for starting angles of
-80,-40,0,40, and80deg.
Analyze Damped Pendulum
In the Revolute Joint block dialog box, set Z Revolute Primitive (Rz) > Internal Mechanics > Damping Coefficient to
8e-5(N*m)/(deg/s). The damping coefficient causes energy dissipation during motion which results in a gradual decay of the pendulum oscillation amplitude.Ensure that Z Revolute Primitive (Rz) > State Targets > Specify Position Target > Value is set to
0deg.Run the simulation.
Plot the joint position and velocity with respect to time. To do this, enter this code at the MATLAB command prompt.
The figure shows the resulting plot. Note that the pendulum oscillations decay with time due to damping. At larger damping values, the pendulum becomes overdamped and the oscillations disappear.figure hold on plot(q) plot(w)
Plot the joint phase plot. To do this, enter this code at the MATLAB command prompt.
figure plot(q.data, w.data) xlabel('θ (deg)') ylabel('ω (deg/s)')

Try simulating the model using different starting angles. In the Z Revolute Primitive (Rz) > State Targets section, under Specify Position Target, specify Value parameter of the Revolute Joint block dialog box. The figure shows a compound phase plot for starting angles of
-80,-40,0,40, and80deg.
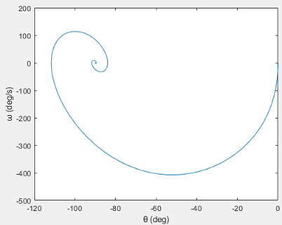
Analyze Damped and Driven Pendulum
In the Revolute Joint block dialog box, in the Actuation section, set the Torque parameter to
Provided by Input. The block exposes a physical signal input port, t, that you can use to specify the joint actuation torque.Add these blocks to the model.
Library Block Simscape > Utilities Simulink-PS Converter Simulink > Sources Sine Wave The Sine Wave block provides a periodic torque input as a Simulink signal. The Simulink-PS Converter block converts the Simulink signal to a physical signal compatible with Simscape Multibody™ blocks.
Connect the blocks as shown in the figure.

In the Sine Wave block dialog box, set the Amplitude parameter to
0.06. In the Simulink-PS Converter block, set the Input signal unit parameter toN*m. An actuation torque that oscillates between-0.06N*mand0.06N*mapplies to the joint.In the Revolute Joint block dialog box, in the Z Revolute Primitive (Rz) > State Targets section, under Specify Position Target,set Value parameter to
0deg.Run the simulation.
Plot the joint position and velocity with respect to time. To do this, enter this code at the MATLAB command prompt.
figure hold on plot(q) plot(w)
Plot the joint phase plot. To do this, enter this code at the MATLAB command prompt:
figure plot(q.data, w.data) xlabel('θ (deg)') ylabel('ω (deg/s)')

See Also
PS-Simulink Converter | Revolute Joint | To Workspace