Oxygen Concentrator
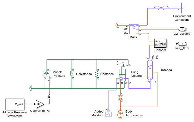
This example models an oxygen concentrator device coupled to a lung model. One of the two sieves filters out nitrogen from the air to produce concentrated oxygen in the product tank. The two sieves switches periodically so that while one sieve is filtering, the other can purge the adsorbed nitrogen. When the lung model inhales, some of the oxygen-rich gas from the product tank is mixed into the inspiratory flow.
This model shows one use case of modifying the default properties in the Moist Air Properties (MA). The default "dry air" has been replaced with oxygen and the default "trace gas" has been replaced with nitrogen. This way, the Controlled Trace Gas Source (MA) block can be used to remove "trace gas" (i.e., nitrogen) from the flow through the sieve.
The lungs are represented by a Translational Mechanical Converter (MA), which converts pressure into translational motion. By setting the Interface cross-sectional area to unity, displacement in the mechanical translational network becomes a proxy for volume changes, force becomes a proxy for pressure, spring constant becomes a proxy for respiratory elastance, and damping coefficient becomes a proxy for respiratory resistance.
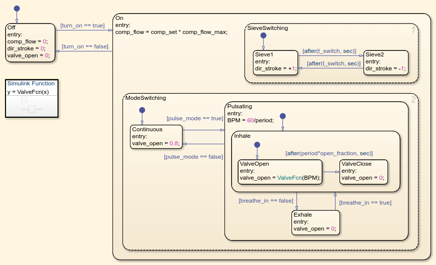
The device has two modes of operation: continuous or pulsating. The simulation starts in continuous mode, which delivers constant oxygen-rich flow to the lung model. At t = 70 s, the simulation switches to pulsating mode, which synchronizes oxygen delivery with inspiration. State Flow™ is used to estimate the breaths per minute and to control the conserving valve in the device.
Model

Breath Estimator Subsystem

Concentrator Logic Subsystem

Lung Model Subsystem

Oxygen Concentrator Subsystem

Sieve 1 Subsystem

Simulation Results from Scopes

Simulation Results from Simscape Logging
This plot shows volume delivered by the device calculated based on a moving average flow rate. During continuous mode, the device delivers about 1.2 L/min. During pulsating mode, because flow is only delivered during inhalation, the device delivers about 0.2 L/min. The delivered oxygen-rich flow is mixed into mask along with air from the environment during inspiration.

This plot shows the air pressure and volume in the lung. The lung is modeled with a simple mechanical elastance and resistance. The muscle pressure force causes the expansion of the lung volume, which lowers the lung pressure to draw in air from the mask.
